公告〔2025〕37号
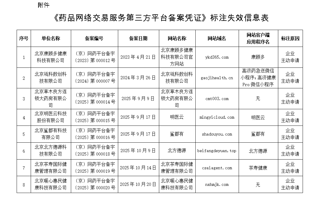
按照《药品网络销售监督管理办法》(国家市场监督管理总局令58号)及《北京市药品网络销售监督管理办法实施细则》(京药监发〔2023〕238号)的要求,因北京康顾多健康科技有限公司等八家企业向我局主动申请取消备案,现我局对上述公司的《药品网络交易服务第三方平台备案凭证》(详见附件)标注失效。
被标注失效《药品网络交易服务第三方平台备案凭证》的企业,自标注失效之日起应当停止药品交易服务第三方平台经营活动。
特此公告。
附件:《药品网络交易服务第三方平台备案凭证》标注失效信息表
北京市药品监督管理局
2025年12月16日
